About iKhokha
iKhokha is a leading South African fintech company that provides over 90,000 South African business owners with payment and funding solutions.
In a country with a history of exclusion, iKhokha is a championing economic inclusion with it's class leading small business payment solutions.
iKhokha provides small businesses with mobile card machines to easily start accepting card payments.
18 months ago, MO Agency assisted iKhokha with the migration of their sales and support teams from Freshsales and Freshdesk to HubSpot Sales and Support Hubs to manage their sales and merchant support process. At the time we migrated roughly 30 salespeople and 30 support staff. The team has since doubled.
HubSpot Marketing Hub was also put in place to automate the Shopify eCommerce process. New clients bought a credit card machine on the Shopify website integrated into HubSpot CMS and tight integration into the sales and support process ensured these new customers completed the signup and 'Know Your Customer process in record time.
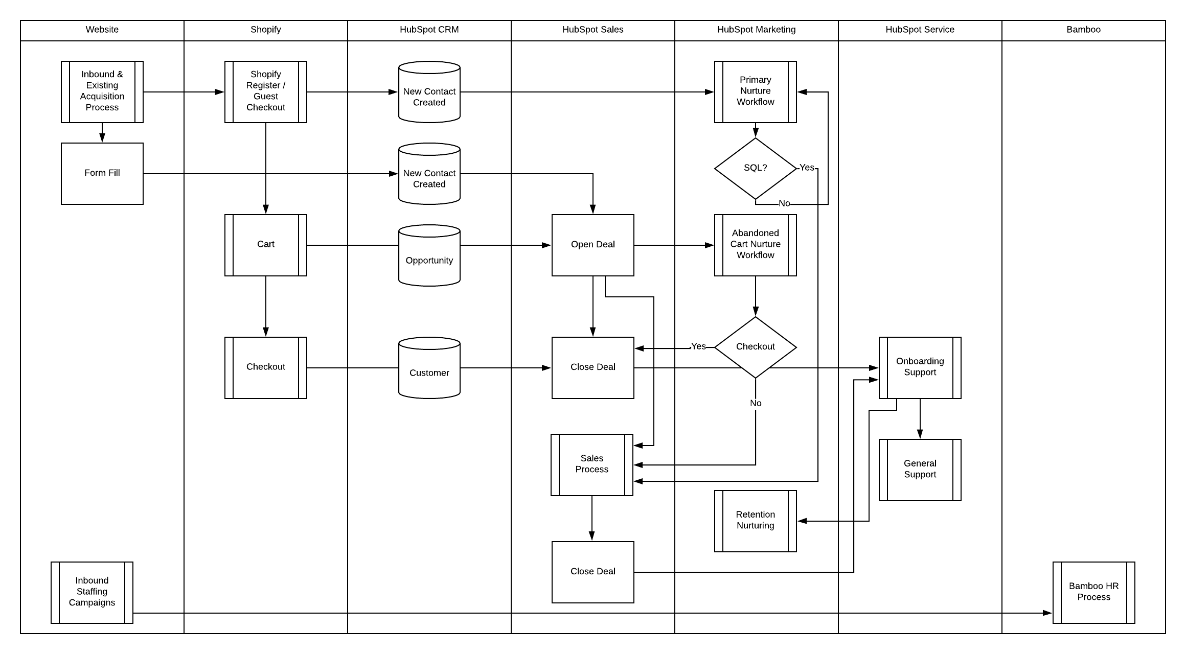
Below is an early example of the high-level aqusition flow we designed with with iKhokha in the onboaridng phase of our initial enagment. The system has since evolved hugely as iKhokha took what we first set up and using an agile methodology - modified and fine-tuned the system.

The brief
Fast forward 18 months, the iKhokha team is leveraging HubSpot to the max. They've bedded in and enhanced all the processes and systems we built together in our initial 8-month onboarding and setup project.
The iKhokha executive team now wanted to take the next step and requested strategic assistance with their marketing efforts and utilising the HubSpot platform even more effectively.
At MO Agency we communicate with our clients that HubSpot is an expansive system, and recommend focusing on a strict list of prioritised deliverables. Prioritisation is essential for all projects, but it becomes specifically critical to achieve results in a time constraiuned project with a fixed set of resources. Clar prioritization of deliverables is the core of the Agile practice.
Full credit to the iKhokha team, they took this to heart and when they felt they were ready picked up the phone to engage MO again for the next step.
The challenge
Although highly successful iKhokha's marketing campaigns were dominated by ‘bottom of funnel’ activities.
iKhokha was running little to no ‘top of funnel’ marketing campaigns The content they did have, such as white papers and guides were not being used effectively and had no CTA’s across the site leading to them.
Their existing content was also not optimised for search engines and as a result, the team felt that their organic traffic share was underperforming.
In addition, the team wanted to kick off lead nurturing journeys to strengthen relationships with existing merchants and build messaging to funnel prospects more effectively through the buyer's journey.
[
Their existing forms consisted of some unnecessary fields, which did not ask the right questions to help personalise contacts’ experiences through the buyer’s journey. Some fields were also too comprehensive to ever be used effectively without lowering form conversion rates too much - so they weren't being used at all. We needed to strike a balance between useful fields, form conversion rate and detailed insights.
]
In addition, iKhokha’s merchant server database is managed on Shopify and needed to be integrated and actioned within HubSpot for effective merchant data reporting, attribution and to send relevant communications based on various day-to-day activities.
Primary goals:
Bui
- Build a successful top-of-funnel and middle-of-funnel inbound campaign strategy and training schedule to pass on HubSpot/Inbound skills to the iKhokha marketing team.
- Integrate and leverage their merchant server data with HubSpot tools.
- SEO optimise their website
- Setup & troubleshoot Ads to contact and revenue attribution and strengthen reporting with an attribution dashboard.
- [migrate blog and website]
The solution
1. Lead generation campaign and strategy
The three elements of the campaign consisted of: Lead generating site messaging with the use of CTA’s; Optimised landing pages; And nurturing workflows to guide new leads through the buyer’s journey.
Using content and landing pages we launched an always-on thought-leadership and inbound lead acquisition campaign aimed at strengthening relationships with prospects and customers. This campaign targeted potential clients at the top of the funnel (awareness) stage and further into the campaign flow - the middle of the funnel too (consideration stage).
We made use of HubSpot slide-in CTA’s with targeted messaging to drive conversions to the landing page.
While working on the SEO of the website to get blog traffic up, we essentially needed to optimise the site for lead gen as well, and to get a head start on this optimisation, we made use of Facebook and Google ad spend (setup by iKhokha) and landing page A/B testing. The content housed on the Thank You Page served as educational and helpful content for entrepreneurial prospects during a tough period for the retail sector. With the addition of CTA’s and popups, this content drove traffic from all the blogs to landing pages to capture lead details.
In order to capture leads, we consolidated a number of articles into a helpful downloadable toolkit. In order to access the toolkit, contacts would need to submit their details through a new HubSpot form and landing page. These leads would be added to nurture workflow and receive personalised communications. We built a second landing page as well, hosting part 2 of the Ultimate Toolkit, which is geared towards effectively generating SQLs with a more advanced combination of content.
The landing page form fields were very important, the new fields asked the right questions to gather insights into the contacts as to provide them with personalised content related to their business type and help them move through the buyer’s journey.
The now optimised fields fix the old problem of not getting key insights, such as:
- Knowing whether or not prospects have a card machine currently or not (because there’s a different value proposition from a sales perspective depending on this).
- Getting “Expected monthly card volume”, which needed to appear on more key forms.
- Knowing which industry/line of work the prospect is in also provides marketing with insights to build more personalised journeys in future, and the sales team with more empowering insights.
Here is an overview of the campaign flow (not to be confused with the longer journey flow detailed later):

As you can see in the above campaign flow, a number of elements needed to work together to meet a lead at every stage in the buyer’s journey and effectively generate SQL’s for sales to convert.
2. Nurture journeys and customer retention
For existing merchant retention and re-engagement we mapped out two nurture journeys for the iKhokha team to engage their small and SME businesses. These journeys use the integrated merchant server data to differentiate small businesses from medium-size enterprises that would benefit from different content and trigger personalised and custom event-based messages.
The goal was to enable them to create even more specific journeys once their newly implemented form fields had enough data (industry-specific nurture journeys)

3. SEO and Website optimisation
An initial website crawl was carried out to provide an immediate, and up to date picture of the health and status of the site. This brought to light a number of SEO concerns.

In addition to many technical fixes, website updates, content optimisation, internal link building, and SEO strategy - MO Agency also successfully indexed all of iKhokha’s blogs.

4. Integrating and actioning their merchant server data
The iKhokha merchant server data collects live data on merchants' usage of their card machines. Once key data points were integrated into HubSpot, we were able to action it with an always-on approach, which only requires content to be updated once a quarter.
We categorised the merchant data into 3 categories as far as actioning it is concerned:
1. Milestones
This allowed us to create workflows and emails which accurately congratulate loyal merchants after, for example, 3 successful years and so on.
2. Inactivity
If for instance a merchant went 2 weeks without volume (other than if they had indicated on a form field the card machine was for miscellaneous/infrequent use) they would be greeted with an email subject line like: “It's been 2 weeks without card machine activity. We're here to help…” The email body was used to point to relevant blogs.
3. Tiered communication based on average monthly card volume (1 email per quarter).
Here we, in a nutshell, congratulate top merchants on successes and growth, and guide lower tier merchants towards more success with tailored educational content.
Once key the workflows were figured out and the content was strategised, we implemented them in agreement with the iKhokha team. We then put together a training schedule to ensure the iKhokha team understood the method and could take it forward expansively (armed with training videos and live recordings of interactive sessions).
5. Attribution and live reporting
With the aim of being able to accurately visualise which ad campaigns and marketing efforts led to new merchants and revenue for ROI optimisation - there were a lot of Ad tracking errors we needed to solve before being able to set up accurate HubSpot dashboards.
From ensuring proper connection to Facebook lead forms, to advising on key tracking aspects to various social campaigns that need to remain intact for data accuracy - the end result was a detailed, 6 page document tailored to the iKhokha team. The attribution document indicates how various errors were resolved, and how to make sure campaigns are set up to avoid them in future.
Once social campaigns were re-connected properly and other dev errors such as “content type” was accurate across the site, we moved on the fun part - visualising it all!
We created an actionable attribution dashboard using HubSpot’s powerful Enterprise tools that can show how ads influence contacts to become customers and guide more effective ad-spend across different channels.
This reporting in HubSpot tracks contacts from their original source and ensures the data coming into HubSpot from socials and via the custom Shopify integration is accurate.

Once the 8-report Attribution dashboard had been built and refined to iKhokha’s needs, we moved our attention to eliminating the time-wasting administration process of reporting on omnichannel campaign performance and creative on a spreadsheet…
In combination with the aforementioned HubSpot reports, we used Google’s Data Studio to ensure all performance marketing reporting efforts were automated!
Offline sources and Campaign/Ad ID are the only items that need to be manually added to the sheet. This is saving the Ikhokha team hundreds of hours on an annual basis while minimising human error.
Additionally the dashboard is fully editable and ‘filterable’ in real time for the iKhokha team to optimise according to their preferences.
Overall results
Website
MO Agency has been able to increase iKhokha’s website health score by 21% from August to October.

Campaign results:
We generated 195 new contacts and 9 deals, 1 of which has already closed.
[What was the time period?]

Additionally, we increased their landing page conversion rate to 15%. That’s 3x higher than their industry standard.
[the image below, the top part must be removed]

The slide-in CTA has generated 17 first touch contacts after only 628 sessions according to tracking UTM stats. This means there is now a 3% additional organic conversion rate (of first touch contacts only) from iKhokha’s blog views, whereas the previously measured blog conversions were close to 0%.
Our recommendation for their Facebook ads was to switch from using ‘’landing page views’’ as the facebook objective, to ‘’website traffic”, which gave us a more than 8 times efficiency improvement on cost per click.
Across all iKhokha campaigns, the average CPC for the same period (26 Aug - 26 October) was R5.46, whereas the toolkit campaign’s CPC was R4.40, a 21.5% decrease in CPC.
Attribution results:
Although it’s impossible to put numerical values to the impact felt over time, it’s important to note the value of key insights like being able to budget-optimise ad spend based on customers as opposed to contacts. For example, we can see that although Facebook might generate 87% of the contacts on average vs Google, it’s actually only 74% of the customers. This means that through interpretations of the attribution dashboard, more customers will absolutely be gained by focussing on the right channels and campaigns.
SEO results:
With the addition of new and optimised content we were able to increase organic traffic by 7%, referring pages by 5%, and content ranking in the top 10 positions by 8% all in 1 month.
Merchant Server data integration results:
[Too early to tell]
Our impact
This campaign and the strategy behind it will form the base on which they build their future campaigns. The learnings and outcomes will help them optimise and increase their results going forward. Now they know how to leverage their assets and traffic to close more leads and maintain relationships with their current merchants.
What did iKhokha have to say?